
Подробное описание продукта
| Этикетка Скорость: | 20-200 шт / мин (в зависимости от длины этикетки и толщины бутылки) | Объект с толстой этикеткой: | 20-200 мм |
|---|---|---|---|
| Высота объекта: | 30-200мм | Высота этикетки: | 15-110 мм |
| Длина этикетки: | 25-300 мм | Этикеточный ролик внутренний диаметр: | 76мм |
| Этикеточный ролик внешний диаметр: | 300 мм | Источник питания: | 220 В, 50/60 Гц, 0,75 кВт, однофазный |
| Вес машины: | 150 кг | Размер машины: | 1600 (L) * 550 (W) * 1600 (H) мм |
| Ключевое слово: | Аппликатор этикеток с плоской поверхностью | Модель 1: | HAP200 |
| Модель 2: | HAP300 |
Автоматическая машина для аппликатора этикеток с плоской поверхностью, экономичная автоматическая этикетировочная машина для верхних и боковых этикеток из нержавеющей стали SUS304
Заявка:
Автоматическая машина для аппликатора этикеток с плоской поверхностью, автоматическая этикетировочная машина для верхней и боковой стороны из нержавеющей стали SUS304 применима для всех видов плоских предметов, таких как продукты питания, химические, фармацевтические, косметические, канцелярские товары, компакт-диски, картонные коробки, коробки и различные масляные чайники и т. Д. автоматическая этикетировочная машина сверху и сбоку предназначена для этикетирования с плоской стороны. Экономичная автоматическая этикетировочная машина сверху и сбоку подходит для:

Функции:
- Основной корпус изготовлен из нержавеющей стали SUS304 и алюминиевого сплава высокого качества.
- Этикетировочная головка приводится в движение усовершенствованным шаговым двигателем, импортируемым из Японии.
- Все волшебные глаза - это продвинутый фотодетектор, сделанный в Японии.
- Система управления PLC оснащена человеческим интерфейсом, включающим 60 групп блоков памяти.
- Положение и высота маркировки регулируются.
- Высота транспортировки регулируется высотой производственной линии.
- Возможность подключения к конвейеру и производственной линии
- Прозрачный монитор этикеток для опции.
Фигурка внешнего вида:

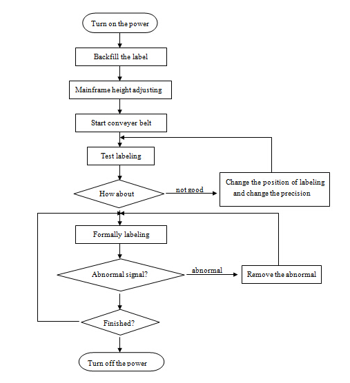
Схема работы:

Принципиальная электрическая схема:

Упаковка и доставка:
1. Порт:Шанхай
2. Детали упаковки:деревянный ящик экспортная упаковка
3. Детали доставки:Обычно через 12-15 дней после получения оплаты
ВОПРОСЫ-ОТВЕТЫ:
1) .Label show erect go ffer
Причина: скорость вывода этикеток слишком высока или скорость конвейерной линии слишком низкая.
Решения: снизить скорость вывода этикеток или увеличить скорость конвейера (скорость движения бутылки).
2) метка показать мусорный гофер
Причина:
① плуг не плоский;
② край отслаивающейся доски не параллелен крышке бутылки;
③ этикетка нажата слишком слабо
Решения:
① поменять доску плуга,
② отрегулируйте так, чтобы край отслаивающейся доски был параллелен крышке бутылки,
③ ударьте по этикеточной ленте должным образом.
Тег: аппликатор плоских этикеток, этикетировочная машина для коробок









